中共中央宣传部委托新华通讯社主办

“古今戏 家国缘 ”2020年全国基层戏曲院团网络会演盛大启幕

2020-09-07 09:21
来源:新华社客户端

迎中秋,庆国庆。9月7日,“2020年全国基层戏曲院团网络会演”盛大启幕,为“双节”献礼。即日起至9月30日,33台国内优秀剧目持续展演,剧种丰富、题材多样。

参演剧目含27个剧种,包括京剧、秦腔、婺剧等知名剧种和郧剧、临县道琴、海城喇叭戏等稀有剧种。参演剧目中有现代戏24台,以及部分革命历史题材现代戏、新编历史剧和整理改编传统戏(含传统戏)。

图为参演剧目吉剧《东辽河儿女》剧照

网络会演期间,工作日每晚19:30展播1台戏,每周六14:30、17:00、19:30展播3台戏,每周日14:30、19:30展播2台戏,在新华社“快看生活”快手号、新华社“快看”微博号、“新华社快看”B站号、新华网“新华云”等平台播出。

图为参演剧目淮剧《孟里人家》剧照

2020年全国基层戏曲院团网络会演由中宣部文艺局、文化和旅游部艺术司、文化和旅游部信息中心承办,国家京剧院、北京市演出有限责任公司协办,今世缘提供全程支持。

图为参演剧目黔剧《天渠》剧照


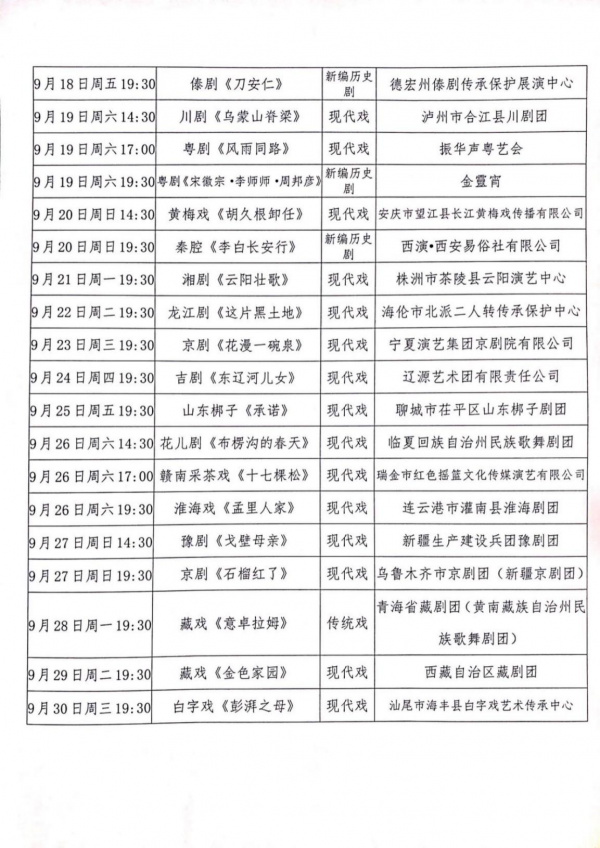
附展演排期表

责任编辑:马小龙

热门推荐